全国城市体育先进社区评定办法

发布日期:2012-11-09信息来源:体育局

第一条 为了贯彻落实《公民道德建设实施纲要》和《全民健身计划纲要》第二期工程,进一步推动"体育进社区",促进我国城市社区体育工作和社区精神文明建设,根据《中华人民共和国体育法》、《全民健身计划纲要》,制定本办法。
  第二条 全国城市体育先进社区是指体育工作成绩优异,全面达到《全国城市体育先进社区标准》(见附件,以下简称《标准》)的社区。
  第三条 全国城市体育行进社区的评定对象为全国城市社区居委会。申报全国城市体育先进的社区应是己被评定为省级的城市体育先进社区。各省(区、市)参照全国城市体育先进社区标准,结合当地实际情况制定相应标准,评选本省、地(市)、自治区的城市体育先进社区。
  第四条 全国城市体育先进社区的每一评定周期为2年。各省(区、市)城市体育先进社区的评定,应和全国城市体育先进社区评定工作相衔接,具体时间自行确定。
  第五条 由中央文明办和国家体育总局联合组织全国城市体育先进社区评定委员会(以下简称评定委员会),负责对各省(区、市)文明办和体育行政部门申报的全国体育先进社区进行评定。评定委员会在中央文明办和国家体育总局领导下开展工作,评定委员会办公室设在国家体育总局群体司。
  第六条 社区居委会根据《标准》先行自查,符合条件后,向街道、区、市体育行政部门提出申请。各省(区、市)文明办和体育行政部门负责组织检查验收,并将结果上报国家评定委员会。评定委员会通过资格认定、审定标准、随机抽查等办法对申报社区作出评定结论,并报中央文明办和国家体育总局审核批准。
  第七条 全国城市体育先进社区的评选活动,一定要坚持标准,实事求是,量力而行,确保质量,不得弄虚作假。
  第八条 批准为"全国城市体育先进社区"的社区,由中央文明办和国家体育总局授予"全国城市体育先进社区"称号,并予以表彰奖励。
  第九条 评定委员会在每一个评定周期内,对新申报的社区进行抽查,如发现未能全面达标的,不予评定;评定委员会不定期对己被命名为"全国城市体育先进社区"进行复查,不符合《标准》的,取消"全国城市体育先进社区"的称号。各省(区、市)文明办和体育行政部门对辖区内获得"全国城市体育先进社区"称号的社区,进行定期复查,如发现不符合《标准》的,可向中央文明办和国家体育总局提出建议,取消其"全国城市体育先进社区"的称号。
  第十条 本办法自发布之日起实施。

  附件1:全国城市体育先进社区标准

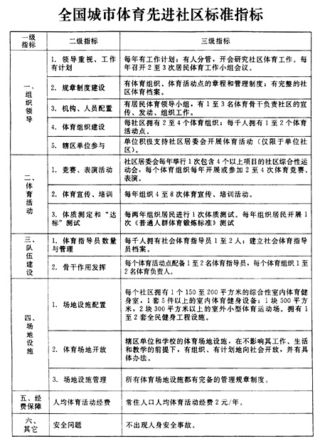
    一、组织领导
  (一)领导重视、工作有计划
  社区居委会领导将体育工作纳入计划,作为社区体育和精神文明建设的重要内容摆上议事日程,有人具体分管,有社区体育专项工作计划。每年能够研究体育工作,及时发现问题并解决问题。每年召开2至3次居民体育小组会议,调动体育骨干参与社区体育的积极性。
  (二)规章制度建设
  制定了社区体育领导小组的工作职责、社区体育协会和体育活动点章程及管理制度,使各种体育组织、体育活动点的管理规范化。具有较完整的社区体育档案。
  (三)机构、人员设置
  社区居委会有居民体育领导小组,有1至3名兼职体育骨干负责社区体育的宣传、发动、组织工作。
  (四)体育组织建设
  社区体育领导小组根据本社区的具体情况,不同的人群或居民对不同体育项目的兴趣和爱好建立体育协会、活动小组或体育活动点,开展体育活动。发动豁区内的单位积极参加社区体育活动。每个社区居委会拥有2至4个能经常开展活动的体育组织。每千人拥有1至2个体育活动点。
  (五)社区单位参与
  社区单位积极支持社区居委会开展体育活动,实现社区体育资源共享。
  二、体育活动
  (一)竞赛、表演活动
  社区居委会每年举行1次包含4个项目以上的社区综合性运动会。每个体育组织每年开展或参加社区以外2至4次体育竞赛、表演活动。
  (二)宣传和培训
  社区居委会每年举行4至8次体育宣传和培训活动。
  (三)体质测定和"达标"测试
  社区居委会每2年组织居民进行1次体质测定,每年组织居民开展1次《普通人群体育锻炼标准》测试。
  三、社会体育指导员队伍建设
  (一)社会体育指导员队伍数量与管理
  每两千人拥有一级以上社会体育指导员1至2人,建立社会体育指导员档案。
  (二)发挥骨干作用
  充分发挥体育骨干的作用,发动体育教师、文艺工作者、离退休人员和体育积极分子参与社区各体育组织的领导和管理工作,每个体育活动点配备1至2名社会体育指导员,每个体育组织配备1至2名体育负责人。
  四、体育场地设施
  (一)体育场地、设施配置
  每个社区居委会拥有一个150至200平方米的综合性室内体育健身室,并配备一定数量的体育器材;一块500平方米以上的室外小型综合体育运动场;拥有1至2套全民健身路径工程设施。
  (二)辖区体育场地设施开放
  辖区单位、学校体育场地设施对居民开放,并有具体办法。
  (三)体育场地设施管理
  由专人负责社区内各体育场地设施的登记、统计、维护、管理工作,做到定期检查,定期维护;所有体育场地设施都有完备的管理规章制度。
  五、经费保障
  保障社区每年体育活动经费不少于人均2元(常住人口)。
  六、其他
  社区在组织体育活动时,不出现重大人身安全事故,保证社区居民日常体育活动的安全,做好各种体育器材的维护和管理工作。


附件2:


   


责任编辑:数据导入